From Blueprints to Bytes: How Original Designs Shaped Modern Technology
From leaves to microchips, the blueprint’s journey shows how detailed design principles from the past shape today’s technology and websites, bridging the gap between nature and digital precision.
When we think about blueprints, detailed technical drawings for buildings and machines come to mind.
However, the original blueprint process, known as cyanotype, was created in 1842 by Sir John Herschel and first used by botanists to reproduce the shapes of leaves and flowers.
This involved placing objects on light-sensitive paper and exposing them to sunlight, resulting in white silhouettes on a blue background.

From Replication to Design
The cyanotype method soon found a new purpose in engineering and architecture. Initially used to replicate existing technical drawings accurately, it eventually became integral to the design process itself.
Engineers and architects began using blueprints not just to copy plans, but to create and refine them, ensuring every detail was meticulously planned before construction began.

Chip Design: Digital Blueprints
In modern technology, the blueprint concept has evolved into digital forms, especially in chip design.
Engineers create detailed schematics that outline the placement of millions of transistors. These digital blueprints are crucial for constructing microchips, ensuring they function correctly and power devices from smartphones to AI systems.

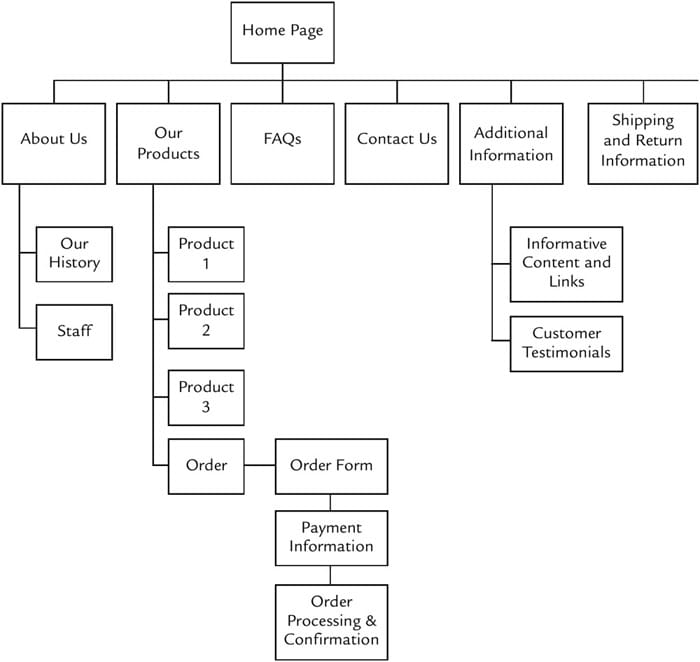
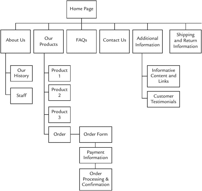
Website Building: Structuring the Digital World
In website building, blueprints take the form of wireframes and site maps. These digital sketches map out the structure and layout of websites, guiding designers and developers through the creation process.
Wireframes, like architectural drawings, show where each element will be placed, providing a clear plan before coding begins.

Bridging the Gap
The evolution from cyanotype to digital blueprints highlights a significant shift: the blueprint moved from a method of replication to a fundamental part of the design process.
Whether capturing the delicate structure of a leaf or designing a microchip or website, the principles of detailed planning and precision remain essential.
Next time you navigate a sleek website or marvel at your latest gadget, remember that the same fundamental design principles have guided creation from the days of cyanotype blueprints to today’s digital age.
---
This journey from cyanotype replication to digital design underscores how foundational ideas adapt and thrive, shaping the way we build and interact with technology today.